|
PCBs 68HC11e2 SBC This is the workhorse behind most of the microcontrol stuff I've done
in recent years.
This card is primarily used to write code for other HC11 based cards. The card uses my in-house protocol to download my forth system from a PC at reset. Sometimes the complete card has been used in target applications such as the "stretch" project or partly populated as the the "dynamic visual accuity" (light house) project. Usually it is use to compile target code for embedded HC11 projects. The card can also program the target system via a serial interface. Generally it runs slightly over speed @ 10 meg to allow the RS232 interface to run @ 38.4 KBD. The card is also used to try out new hardware and software before building new PCBs.
68HC16 SBC ![]() This is the HC16 version of the previous PCB. It was intended to supersede
the HC11 but has only been used for one dedicated project. I'm unlikely
to use it much in future, the HC12 seems like a better choice for projects
needing more power than the HC11 can provide.
The only stand alone project using this card was an eye-tracker with a simple GUI inferface on the LCD - this device was also reprogramed to control a stepper motor controlled syringe. These are the PCBs I've done for Optometry up till may 1998
Stereo Acuity tester.
Interferometer controller board. This is the controller card for a interferometer (still in progress).
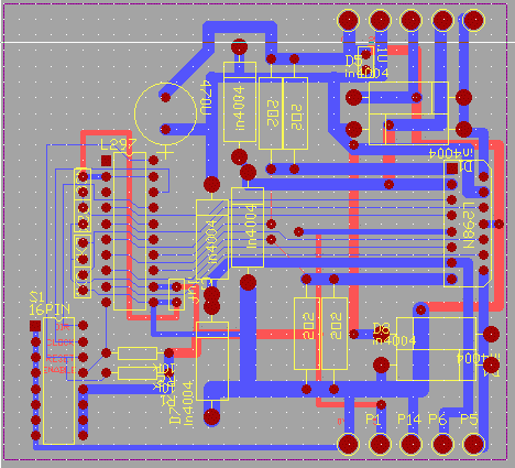
Dual stepper driver board.
Drive two small steppers and two mosfets. This was a companion board for the interferometer controller board (imcpu.pcb)
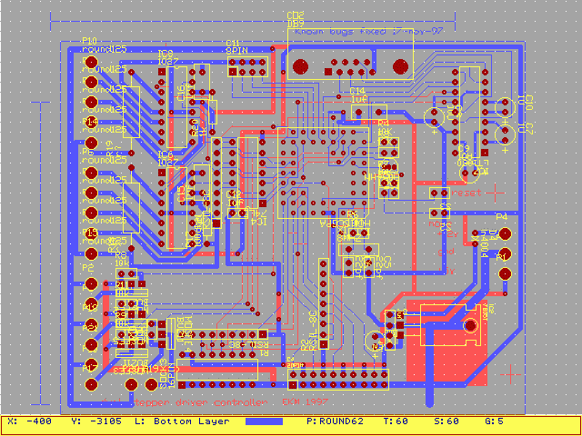
Stepper controller
Stand alone 68HC11e2 based motor control. Uses L297(controller)
and L298 (chopper drive) two drive one medium power stepper. This was used
to spin a drum. Thumbwheel switches control the speed. Misc I/O lines also
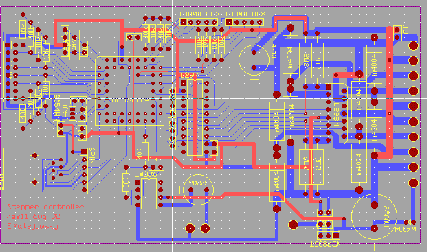
available. Multiple stepper cpu board.
Yet another stepper project - never completed.
Stepper driver. ![]() Driver for "multi stepper controller", 297 and 298 controller
driver pair for hi current chopper drive.
LCD controller. Companion card for "Multi stepper PCB"
|