What I did at Q.U.T.
|
Q.U.T.,
school of optometry/Centre for Eye Research. My job at QUT (Queensland University of Technology) is similar to that at UQ. I design and built electronic equipment for a number of research units and kept the place running electronics wise. For me this has been the era of the 68HC11. While I did look at other micros and put together a 68HC16 system and more recently some Atmel AT90s1200 stuff. Mostly the HC11 has been the workhorse I've used for almost everything. I won't attempt to keep everything in exact chronological order because some project are ongoing and have been modified many times. |
|
|
|
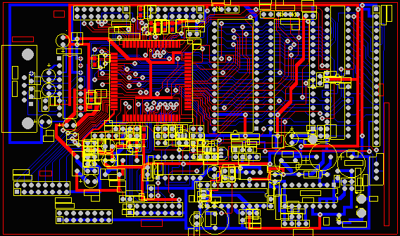
This is one of the many printed circuit boards (PCBs) that I've designed and built over the years. I guess I've done over one hundred by now but not all as complicated as this one (but some more so). Many of my PCBs use microcontrollers. In recent years I've mainly used the M68HC11 Microcontroller but before that it was the 6511Q and before that the 6502 (a microprocessor not a microcontroller). In future I might use the 68HC12.
The image above is a screen shot from the PCB design program (protel). The red lines represent the tracks on the top side of the board and the blue ones represent the bottom ones. The gray dots are pads.
The above image is a scan of an actual PCB. This particular PCB is based on the M68HC16 Microcontroller which is the square chip slightly to the left. To the left of that is a serial interface to a PC and to the right is a RAM chip and a flash rom chip. The components in the bottom right corner are the switched mode power supply. The components which have been omitted (empty holes) are for an interface to a graphical LCD.
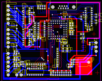
This is my lastest PCB (dec-1997). It's a 68hc11 based PCB that interfaces to a PC via an rs-232 serial line and controls one or two stepper motors, up to four lights, senses up five limit switches and it has other spare inputs and outputs for future expansion. While intended as a general purpose card it's current application is a part of a stereo vision testing device. The hc11 is programmed in forth-assembler and the PC in delphi. |
If you not sick of looking at PCBs I've got some work stuff here.-
old stuff
If you want to see some of the software I've been
working on look here. - old
stuff